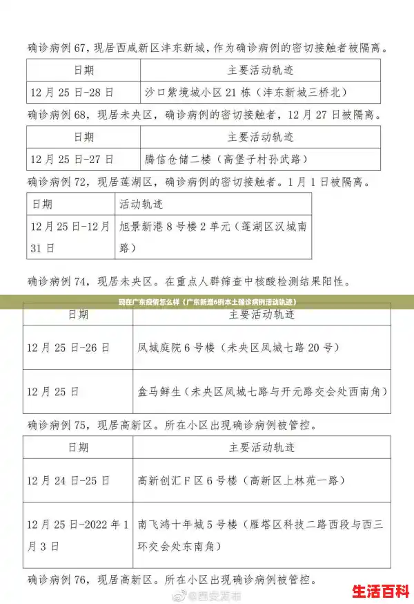
摘要:广东全省新增本土确诊病例6例。新增本土无症状感染者2例。截止到8月26日0-24时,广东全省新增本土确诊病例6例。新增本土无症状感染者2例,均在深圳市。全省新增境外输入确诊病例14例(广州5例,深圳6例,珠海2例,佛山1例)。新增境外输入无症状感染者10例...
广东全省新增本土确诊病例6例。新增本土无症状感染者2例。
截止到8月26日0-24时,广东全省新增本土确诊病例6例。新增本土无症状感染者2例,均在深圳市。全省新增境外输入确诊病例14例(广州5例,深圳6例,珠海2例,佛山1例)。新增境外输入无症状感染者10例(广州4例,深圳3例,珠海1例,东莞2例)。另有1例境外输入无症状感染者转确诊病例(深圳1例)。
疫情提醒:
1、请广大居民朋友加强防范意识,科学佩戴口罩,用流动水勤洗手,少去人员密集场所等防疫好习惯。
2、要加强身体锻炼,养成良好的作息时间,多吃新鲜水果蔬菜。

3、积极配合防疫工作。核酸检测,请注意安全距离,并且全程戴好口罩。做完核酸检测后立即离开检测地点。
4、你本人或家人出现咳嗽、发烧等呼吸道感染症状,请佩戴好口罩,请不要乘坐公共交通,前往有发热门诊的机构就诊,并主动告知医护是否有中高风险地区居住史、旅行史或接触史等信息。
192
截止11月25日0-24时,茂名新冠肺炎疫情情况日常通报,茂名新增本土确诊6病例、新增本土无症状感染者1例、现有确诊192人、累计确诊456人、累计治愈264人、累计死亡0人 。

该数据来自:百度新型冠状病毒肺炎疫情实时大数据报告,内容由AiDeep智能写作引擎驱动。
不确定。
据央视新闻客户端2022年08月21日报道:8月20日0到24时,广东省新增本土确诊病例6例,深圳3例,佛山2例,湛江1例,新增本土无症状感染者9例,深圳8例,东莞1例,另有3例本土无症状感染者转确诊病例,梅州2例,东莞1例。但是具体在东莞那个区是不确定的。
防疫措施:1、不麻痹、不大意。2、打喷嚏、讲礼仪。3、勤洗手、讲卫生。4、常通风、不可少。5、一米距、更安全。6、少出门、不聚集。
尤其是对于发热、咳嗽等相应症状一定要第一时间就医,不能抱有侥幸心理或者恶意四处流动扩大传播区域,疫情当下我们每个人都要为自己的行为负责,更要做好防护、配合好防控政策,争取让疫情早日结束。