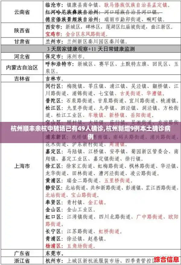
摘要:杭州顺丰余杭中转场疫情确诊情况及分析如下:一、确诊病例总数与时间线截至3月13日8时,杭州顺丰速运余杭中转场累计报告49例本土确诊病例。首例病例于3月9日确诊,为中转场工作人员;此后4天内新增48例,形成集中爆发态势。3月12日18时至13日8时,杭州新增...
杭州顺丰余杭中转场疫情确诊情况及分析如下:
一、确诊病例总数与时间线
截至3月13日8时,杭州顺丰速运余杭中转场累计报告49例本土确诊病例。首例病例于3月9日确诊,为中转场工作人员;此后4天内新增48例,形成集中爆发态势。3月12日18时至13日8时,杭州新增7例确诊病例,其中6例为中转场工作人员,1例(病例52)未明确关联中转场,但均已闭环转运至定点医院隔离治疗,目前病情稳定。
二、疫情传播特点与关联病例
此次疫情呈现工作场所聚集性传播特征,确诊病例多为中转场内同岗位或密切接触人员。病毒通过快递包裹处理、分拣等环节形成传播链。此外,疫情已扩散至其他地区:湖州德清、嘉兴海宁、贵州遵义均报告关联病例,提示病毒可能通过快递物流跨区域传播,需警惕外溢风险。
三、防控措施与后续风险
目前,所有确诊病例均已隔离治疗,中转场相关人员纳入管控范围。但官方通报指出,已隔离员工中仍存在继发病例的可能性,表明病毒可能存在潜伏期传播或环境污染风险。建议公众持续关注流调信息,配合核酸检测和健康监测。
四、公众防护建议
疫情期间需强化个人防护:
减少非必要快递接触,收取包裹时佩戴口罩、手套,处理后及时洗手;非必要不前往中高风险地区,避免聚集性活动;关注官方通报,配合社区防控要求,出现症状及时就医。
此次疫情再次凸显物流环节的防控重要性,需加强从业人员健康管理、环境消杀及跨区域协同溯源。
杭州此次疫情中,一场婚礼成为疫情集中爆发点,相关情况如下:
婚礼成为疫情放大场所
据流调信息,1月22日杭州某酒店举办的一场婚礼中,已发现7例确诊病例,后续累计9名病例曾到该酒店参加婚礼。这场婚礼因人员密集、接触频繁,成为病毒传播的“放大器”,导致疫情在短时间内快速扩散。参加婚礼的人员可能因未严格落实防护措施(如未规范佩戴口罩、未保持社交距离),增加了交叉感染风险。
疫情传播链的延伸
除婚礼外,其他聚集性活动也加剧了传播。例如,确诊病例38号在参加婚礼后,连续3天参加葬礼,进一步扩大了接触范围。此外,慧而特餐饮设备有限公司的年会(1月19日)也导致2名员工感染,说明职场聚集活动同样存在高风险。这些案例表明,任何人员密集、封闭或半封闭的场所,都可能成为病毒传播的温床。
防控措施的升级
为应对疫情,杭州采取了多项措施:
密接者集中隔离:对已排查的密切接触者全部实施集中隔离,阻断潜在传播链。健康码规则调整:1月29日起,杭州临时增加“橙色码”,对风险人群进行更精细化的分类管理。轨迹公开与流调追踪:通过公开确诊病例活动轨迹(如33、38号病例的婚礼与葬礼行程),引导公众主动报备,辅助精准防控。
公众需注意的防护要点
此次疫情再次提醒,减少非必要聚集、严格落实防护措施是关键。参加聚集性活动时,应全程规范佩戴口罩、保持安全距离,并尽量避免长时间停留。若出现发热、咳嗽等症状,需立即就医并主动告知活动史。

