1、除了定时关机,自动关机还有其他应用场景,比如下载大文件完成后自动关机、任务执行完毕后自动关机等。你可以根据自己的需求进行更多的设置。节省电能、保护电脑 通过设置自动关机,我们不仅可以节省电能,减少用电成本,还可以保护电脑不受长时间使用的损害。这对于提高工作效率和延长电脑寿命都有着积极的意义。
2、当我们需要恢复定时关机功能时,可以在任务计划程序窗口中找到该任务,右键点击并选择“启用”,即可恢复定时关机功能。十关机提醒:定时提醒用户关机时间 为了避免因为忘记关机而导致计划被打乱,我们可以使用第三方软件设置关机提醒。这些软件可以在接近关机时间时发出提醒,提醒用户关机。
3、设置电脑定时关机,能有效管理电脑使用时间、节省电力,提高效率。本文详细介绍两种方法,帮助您轻松实现电脑定时关机。方法一:使用Windows计划任务 步骤一:按下【Win + R】键,打开【运行】对话框。步骤二:输入【taskschd.msc】,打开【任务计划程序】窗口。
4、设定定时关机的好处 通过定时关机,您可以节省电源并保护电脑硬件,提高电脑使用寿命;同时,也可以自动完成一些下载任务等操作,减少人工干预。打开“任务计划程序”点击“开始”按钮,在搜索框中输入“任务计划程序”,然后点击打开该应用程序。
1、勾选定时关机功能:在节能设置中,勾选“定时关机”选项。设置关机模式:将功能菜单设置为“关机”。设定关机时间:输入用户需要的定时关机时间。完成设置:点击“好”按钮保存设置。微软电脑设置定时关机打开运行窗口:右键点击“开始”菜单,选择“运行”选项。
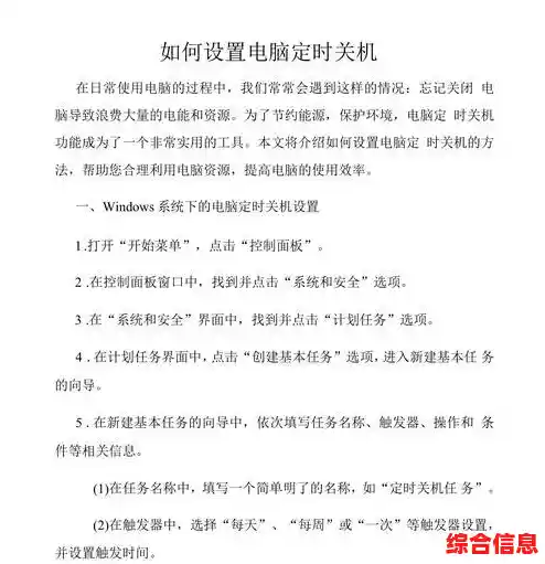
2、首先右键点击“开始菜单”,在弹出的菜单中选择“控制面板”;进入“控制面板”窗口后,将“查看方式”修改为“类别”,再打开“系统和安全”;进入“系统和安全”窗口,点击打开“电源选项”;然后点击左侧“选择关闭盖子的功能”,如图所示;在弹出的“系统设置”的对话框中。
3、设置方法如下:打开";控制面板";,可以通过在开始菜单中搜索";控制面板";来找到它。在控制面板中,选择";系统和安全";,点击";管理工具";。在管理工具中,找到并点击";任务计划程序";。在任务计划程序窗口中,点击";创建基本任务";,按照向导的指示进行设置。在设置任务触发器时,选择";每天";或者其他你希望定时关机的频率。在设置操作时,选择";关机";作为要执行的操作。
4、右键单击“开始”,弹出菜单选择“控制面板”,如图:然后点击控制面板里的“管理工具”,如图:在管理工具里点击“计划任务程序”,如图:先点击下任务计划程序库,然后在中间的空白位置点击右键,选择“创建基本任务”,也可以点击右边的“创建基本任务”。
5、打开电脑,找到设置,如下图所示,点击画圈图标即可。之后,出现下图页面,点击画圈部分即是设置点击,出现下图页面。页面当中有系统字样选项,左键单击系统即可。点击系统之后出现下图页面,选择电源和睡眠选项,左键单击电源和睡眠。
1、方法一:通过任务计划程序设置打开控制面板:点击“开始菜单”,选择“控制面板”,将“类别”切换为“大图标”显示。进入任务计划程序:依次点击“管理工具”→双击“任务计划程序”。创建基本任务:在操作框中选择“创建基本任务”,输入名称“定时关机”后点击“下一步”。
2、在Windows7系统中设置定时关机的过程相对简单,只需几步即可完成。首先进入“开始”菜单,右键点击“计算机”,选择“管理”,然后在左侧菜单中找到并点击“任务计划程序”。接下来,您会看到两个选项,一个是“创建基本任务”,另一个是“创建任务”。推荐新手使用“创建基本任务”向导式操作。
3、方法一:设置整点定时关机 这种方法只能设置24小时内的定时关机。具体操作步骤如下:点击开始菜单,选择运行;在运行对话框中输入at [具体时间] shutdown -s命令(例如,想要设置在18:50定时关机,就输入at 18:50 shutdown -s);点击确定。到了设定的时间,系统会提示还有一分钟内关闭电脑。
4、如果您有多个不同的关机需求,比如每天晚上10点自动关机和每周五晚上11点自动关机,您可以创建多个定时关机任务。1设置关机前提醒 在创建任务时,您还可以设置关机前提醒,以免突然关机造成数据丢失。
5、Win7系统电脑可通过AutoOff软件实现定时关机,具体操作如下:下载并安装AutoOff软件通过搜索引擎查找并下载AutoOff软件,安装完成后右键点击软件图标,选择“添加计划”以创建新的定时任务。
6、输入定时关机命令:在创建快捷方式的对话框中,输入定时关机的命令。例如,如果你想在晚上7点(即19:00)关机,可以输入at 19:00 shutdown -s。这里的shutdown -s是关机命令,at 19:00指定了执行时间。命名快捷方式:接下来,为这个快捷方式命名,比如“定时关机.exe”,然后点击“完成”。
1、将定时关机与其他任务结合 可以将定时关机与其他任务结合起来,如备份数据、清理电脑垃圾文件等。这样可以提高工作效率,使每天的任务更加有序。如何取消或修改已设置的定时关机 如果需要取消或修改已设置的定时关机,可以按照相应的操作系统设置界面进行操作。
2、使用手机APP设置关机时间 下载合适的手机APP:如电脑遥控器等,通过应用商店搜索并下载合适的手机APP。连接手机和电脑:根据APP提供的操作指引连接手机和电脑,打开下载的手机APP。设置关机时间:保存设置即可,并设置关机时间,在手机APP中选择关机功能。
3、进入电源与睡眠设置 通过点击Win10系统任务栏右侧的电源图标,然后选择“电源与睡眠设置”,进入相应页面。选择“更改计划设置”在“电源与睡眠设置”页面中,点击当前所使用的电源计划右侧的“更改计划设置”按钮,进入计划设置页面。
4、确定需求 为了更好地设置定时关机时间,首先需要明确我们的需求,比如是每天晚上固定时间关机,还是在一段时间后自动关机等。打开“控制面板”点击电脑桌面左下角的“开始”按钮,选择“控制面板”,进入电脑系统设置界面。
5、通过设置计划时间段,我们可以合理安排电脑使用时间,避免长时间盯着屏幕带来的眼睛疲劳和效率低下的问题。点击“开始”按钮,在搜索栏中输入“任务计划程序”,打开任务计划程序窗口。创建基本任务:设置每天定时关机任务 在任务计划程序窗口中,点击“创建基本任务”选项,进入创建基本任务向导。
6、选择关机任务从什么时候开始,根据自己需要选择,设置定时关机的时间段,选择定时关机每隔多长时间发生一次,如图:选择任务执行的操作为启动程序,如图:点击“程序或脚本”后面的浏览进行选择执行的程序,要是知道程序路径就可以直接填写程序,填上 shutdown 命令,这里参数设置 -s 表示关机。
1、至于自动开机,Windows 10同样有预设功能。在电源设置中,找到";睡眠";或";休眠";选项,调整为";永不";,然后在";计划电源";中设置一个时间,即可让电脑在特定时间自动开机。只需简单几步,你就能拥有一个自动管理的便捷生活。以上就是Windows 10自动关机和开机设置的详细教程,操作简单,效率提升。
2、在Windows 10中设置电脑自动关机的具体操作方法如下:第一步:打开任务计划程序在Windows 10的开始菜单搜索框中输入“计划任务”,点击搜索结果中的“任务计划程序”,打开该工具。第二步:创建基本任务在任务计划程序界面中,点击右侧操作栏的“创建基本任务”。
3、在新窗口中找到“睡眠”选项,展开后可以看到“睡眠后”,并设置你想要的自动关机时间。你可以选择一段时间,比如30分钟、1小时等。设置自动关机行为 除了设置自动关机时间,你还可以在高级电源设置中找到“关机”选项,点击展开后可以设置自动关机发生时的操作。比如关闭所有程序并关机、进入待机状态等。
